












 |
Ethics
Authors are obligated to understand Publication
Ethics before submission.
EPPM-Journal does not consider multiple submissions nor redundant
publications.
Authorship
Authors are encouraged to discuss authorship before preparing the
manuscript. Authorship must meet all of the following three
criteria: (1) substantial contributions to conception and design, or
acquisition of data, or analysis and interpretation of data; (2)
drafting the article or revising it critically for important
intellectual content; and (3) final approval of the version to be
published. For those who are only responsible for funding
acquisition, data collection, or general supervision should not
justify an authorship. Author contributions have to be explained in the manuscripts.
Language
Manuscripts must be prepared in English using a MS Word processor. Data format of .docx are preferred. Either American or British English should be uniformly
used. Manuscript with substandard English and style will not be considered.
For those authors who are non-native speakers of English,
they must have their manuscripts proofread by native speakers of English before being fully accepted for publication. A proofread certificate is necessary.
Manuscript
Structure
Manuscript
should be divided into the following sections: Title page, abstract,
introduction, method, results, discussion, conclusions, references,
and appendix. Use serif typeface, Times New Roman, for the text of
the manuscript. Number the pages consecutively starting with page 1.
Please avoid using footnotes. Except grammatical errors and typos,
no changes will be allowed in the manuscript once it has been
accepted for publication.
Section Numbers
2.
Section Numbers
2.1. Flush Left, Boldface, Uppercase Heading
2.1.1. Flush left, boldface, lowercase heading
2.1.1.1. Boldface, italicized, lowercase
paragraph heading
2.1.1.
1.1.
Italicized, lowercase
paragraph heading
Citation Format
Cited references in text must include author's surname and year of publication. For example:
Smith (2010) found that...
Early onset results in severe consequence (Smith, 2010).
In 2010, Smith showed that...
Smith and Jackson (2010) found that...
Early onset results in severe consequence (Smith and Jackson, 2010).
In 2010, Smith and Jackson showed that...
Smith et al. (2010) found that...
Early onset results in severe consequence (Smith et al., 2010).
In 2010, Smith et al. showed that...
Smith (2010) and Cheng (2011) found that...
Early onset results in severe consequence (Smith, 2010; Cheng, 2011).
Early onset results in severe consequence (Smith, 2010a, 2010b, in press; Cheng,
2011).
Tables, Figures, and Appendix
Tables, figures, and appendix must be embedded in the corresponding order in
the manuscript. High resolution figures are required in this Journal. Directly drawing diagrams in the manuscript is not
acceptable.
Equations
MS Equation should be used to formulate equations. Images or other equation applications are not
accepted. Equations should be numbered consecutively starting with Eq. (1) and explained in the text.
Acknowledgments
Individuals and companies who provided help during the research should be addressed.
Author Contributions
Authorship must be limited to those who have made a substantial contribution to this manuscript. Each author's contributions are requested to be specified in this section. For example, John Smith contributes to conceptualization, methodology, software, validation, analysis, investigation, data collection, draft preparation, manuscript editing, visualization, supervision, project administration, and funding acquisition. David Jackson contributes to conceptualization, methodology, software, validation, analysis, investigation, data collection, draft preparation, manuscript editing, visualization, supervision, project administration, and funding acquisition. All authors have read and agreed with the manuscript before its submission and publication.
Funding
Authors are requested to identify financial support, if any, used in the execution of the research and
preparation of the manuscript.
Institutional Review Board Statement
Institutional Review Board (IRB) approval is necessary if manuscripts involve human subjects. Authors are requested to address IRB ID, approval date, and decision in the manuscript.
Use of Artificial Intelligence (AI) Tools
EPPM-Journal permits the limited use of AI technologies solely to improve language clarity, readability, or formatting. AI tools should not be used to generate scientific ideas, research methodology, data interpretation, analysis, conclusions, or scholarly arguments. They cannot be listed as authors, either. All authors remain fully accountable for the entire content of the manuscript.
Authors are requested to disclose the use of AI tools while preparing the manuscript. The disclosure must specify the tool used and its purpose. Authors must include one of the following statements depending on the facts:
"The authors confirm that there were no AI tools used in the preparation of this manuscript."
"The authors used [tool name] only for language editing and formatting assistance. The authors reviewed and take full responsibility for all content."
"The authors used [tool name] for formatting and organizational assistance only. There were no AI tools used to generate scientific content, analysis, conclusions, or references. All content was reviewed and validated by the authors."
The Journal screens submissions using similarity and AI-writing assessment tools. Undisclosed AI-generated content, fabricated references, or AI-produced texts may be treated as research misconduct and may result in rejection or retraction.
Reference List
All citations should be listed in the reference list. Layout examples of references are
given below:
Green, G., Kennedy, P., McGown, A. (2002). Management of
multi-method engineering design research: A case study. Journal
of Engineering and Technology Management, 19(2), 131-140. doi:
10. 1016/S0923-4748(02)00006-1
McCarthy, J. F., Nguyen, D. H., Rashid, A. M., Soroczak, S. (2003).
Proactive Displays & The Experience UbiComp Project. Proceedings
of the Fifth International Conference on Ubiquitous Computing,
Seattle, Washington, 78-81.
Verzuh, E. (2008).
The Fast Forward MBA in Project Management.
Hoboken, New Jersey: Wiley and Sons, 55-60.
Wheeler, D. P. and Bragin, M. (2007). Bringing it all back home:
Social work and the challenge of returning veterans. Health and
Social Work, 32, 297-300. Retrieved from http://www.naswpressonline.org
on February 1, 2011.
Author Biography
Pictures and
short information about the author (s) will be added at the end of
the accepted papers. Author information includes the full first,
middle and last names, the represented institution and department,
membership in international or national organizations, research
interests, and other important information. Author picture and
information should be provided in the end of the manuscript when
submitting papers. The portraits should be 434 (width) X 555
(height) with minimum resolutions 200. Examples of author biography
can be found in published papers at the Journal website.
Paper Template
Authors
should prepare manuscripts directly using the
paper template provided in the Journal website. The template
demonstrates the paper structure and format requirements for the
Journal.
Paper Length
Paper length of an article is
limited to 12 pages using the paper template. Lengthy papers are
acceptable with the consent of the Editor and
will be charged with additional publication fees
due to extra publication work.
Units of Measurement
Units of measurement should be
presented using System International (SI) units. Currency should be
converted to US dollars.
Online
Submission
Before submitting your manuscripts to the Journal for review, the authors must verify that the manuscripts have fulfilled all requirements on the
checklist.
Authors are requested to submit manuscripts to the online submission system.
The online submission system for manuscripts submitted before
April 3,2026.
The online submission system for manuscripts submitted in
2025.
The online submission system for manuscripts submitted in
2024.
The online submission system for manuscripts submitted in
2023.
The Microsoft CMT service was used for managing the peer-reviewing process for this conference. This service was provided for free by Microsoft and they bore all expenses, including costs for Azure cloud services as well as for software development and support.
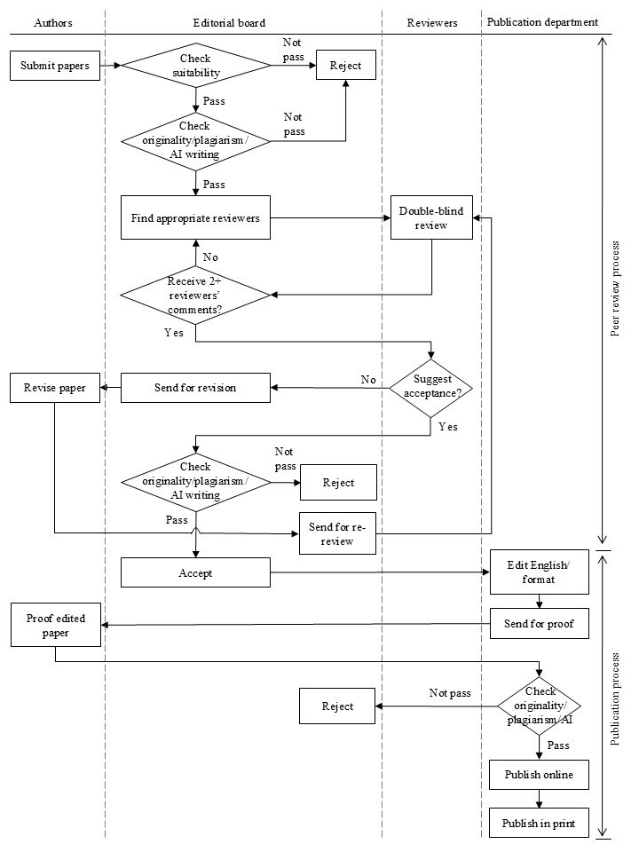
Review Policy
The EPPM-Journal is a refereed journal. All submitted papers are subject to double-blind peer review, i.e., authors and reviewers are unaware of the identity of each other. All articles undergo rigorous peer review, based on initial editor screening and anonymous refereeing. Two or more reviewers will review submitted articles. The Journal endeavors to maintain a rapid review process. The authors may be requested for revisions until the paper satisfies the quality of the Journal.
Editorial Policy
Rapid publication is a policy of the EPPM-Journal. The Journal respects all submissions and knows that authors spend great efforts
to formulate their research into a paper. A receipt is rendered once an Editor handles the submission/revision. Authors can track paper
status when they login to the online submission system. Accepted papers are immediately annotated at the Journal website once they
have been accepted. Decisions are made based on reviewer suggestions. Before publication, papers will be sent to authors for proofing.
The editorial process of the EPPM-Journal is shown below.

|